2016年09月05日-09月07日
北京

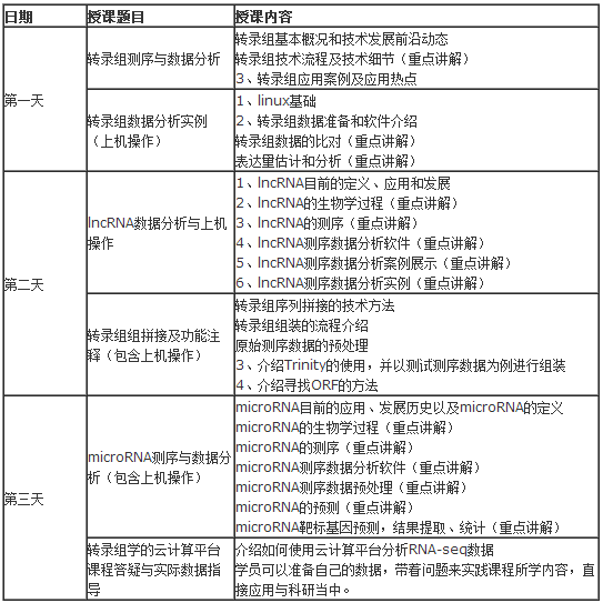
近年来,随着高通量测序技术的迅猛发展,转录组研究从以前的微阵列技术,SAGE及MPSS技术的低通量模式切换至RNA-seq的高通量模式。转录组学作为一个伴随高通量测序技术率先发展起来的技术开始在生物学前沿研究中得到了广泛的应用。RNA-seq对于真核生物的基因表达调控,癌症等疾病的发生机制和新治疗方案确定,遗传育种等众多方面的研究具有不可估量的潜力。为了辅助广大科研工作者掌握转录组高通量测序技术原理、实验设计以及后期数据分析技能,北京市计算中心生物计算事业部举办“转录组学专题研讨会”。
主办单位:中国生物工程学会计算生物学与生物信息学专委会
承办单位:北京市计算中心
协办单位:云计算关键技术与应用北京市重点实验室
中国医药生物技术学会生物医学信息技术分会
北京市基因测序与功能分析工程技术研究中心
中国生物工程杂志
北京唐唐天下生物医学信息科技有限公司
会议地点:北京海淀区丰贤中路7号3号楼
会议时间:2016年9.5-7日(报名中)上午:9:30-11:30下午:13:30-17:00

(会议内容以实际报告为准)
注:参加研讨会的学员投稿《中国生物工程杂志》,通过审稿的论文将会优先发表。
【报名费用】
注册费:3000元/人(含听课费、资料费、上机费,请自带笔记本电脑以备上机实践使用)。主办方可协助安排入住酒店,食宿费用自理。
【报名优惠政策】
1、8.20日前报名缴费的学员每人可优惠300元,
2、3人以上团体报名每人可减少300元;
3、4+1团报,可免费赠送一个名额
4、同时报2个以上培训班的可额外优惠200元
5、上面4种优惠政策不能同时享受,只能享受其中一种。
以收到学员注册费为成功报名,座位按收到费用先后顺序安排。
【付费方式】现金、支票、银行转账、银行汇款
单位全称:北京市计算中心账号:0200151819100023937
开户银行:中国工商银行股份有限公司北京永丰支行
(汇款信息里备注上:“生物计算事业部——您的姓名”,个人汇款请备注单位名称)
【请联系】QQ号:2814500767
员老师 010-59341773, 18701529461 , 邮箱:yuanll@bcc.ac.cn
于老师 010-59341771, 15600660904 , 邮箱:yurt@bcc.ac.cn
会议日期
医脉通医学会议