2016年09月19日-09月23日
北京
主办单位:中国生物工程学会计算生物学与生物信息学专委会
承办单位:北京市计算中心
协办单位:云计算关键技术与应用北京市重点实验室
医药生物技术学会生物医学信息技术分会
北京市基因测序与功能分析工程技术研究中心
中国生物工程杂志
北京唐唐天下生物医学信息科技有限公司
军事医学科学院微生物流行病研究所生物信息学研究室
培训地点:北京海淀区丰贤中路7号3号楼,北京市计算中心三层会议室
本次课程时间:2016.9.19-9.23 上午:9:30-12:00下午:13:00-16:30

(课程内容以实际授课为准)
【授课教师】:来自首师大、蛋白质中心、计算中心、军科院,多个海归博士,均在生物信息学领域有丰富的工作经验。
【实际实用】:理论讲授和上机实习搭配,结合具体案例。
【精致小班】:每班少于35人,可根据学员课前提出的工作需求调整课程内容。
【VIP待遇】:培训后,仍可免费来我中心与生物信息专家一对一辅导。
【效果保障】:至今已经成功举办多次生物信息分析专题培训,累计百余人次,广受学员好评。
【报名费用】:

① 注册费含听课费、资料费、上机费和午餐(主办方可协助安排酒店)。请自带笔记本电脑用以上机实习。
② 资源数量含16核、32G内存、100G存储空间, 有效期自培训结束后生效,有效期6个月。
③ 所有学员自动成为VIP会员,永久享受生物计算分析服务9折优惠。
【报名优惠政策】:
1、9月1前报名缴费优惠500元。
2、3人以上团体报名每人可减少400元;
3、4+1团报,可免费赠送一个名额
4、上面3种优惠政策不能同时享受,只能享受其中一种。
培训以收到学员培训费为成功报名,培训座位按收到费用先后顺序安排。
【请联系】:
QQ号:2814500767
员老师 010-59341773, 邮箱:yuanll@bcc.ac.cn
于老师 010-59341771, 邮箱:yurt@bcc.ac.cn
【付费方式】:
现金、支票、银行转账、银行汇款
单位全称:北京市计算中心
账 号:0200151819100023937
开户银行:中国工商银行股份有限公司北京永丰支行
(备注:在汇款明细里加上“生物计算事业部——您的姓名”)
【报名回执表】:
见附件
确定报名后,请将回执表发到上述联系人邮箱或QQ。如在两日内没有收到回复,请电话联系确认。
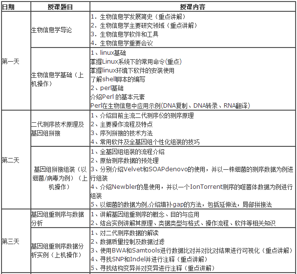
会议日期
医脉通医学会议