微纳流体技术与生物芯片发展论坛2016【上海】

2016年12月01日-12月02日

上海

微纳流体技术与生物芯片发展论坛2016【上海】

会议简介

2016微纳流体技术与生物芯片发展论坛参会注册平台:活动家。

生物芯片技术是生物、化学、医学、流体、电子、材料、机械多学科交叉的前沿技术,目前生物芯片技术已应用于分子生物学、疾病的预防、诊断和治疗、新药开发、司法鉴定和食品卫生监督等诸多领域,成为各国学术界和工业界所瞩目并研究的一个热点。根据Grand View Research最新研报预测,受益于药物研发和医学诊断市场的增长,2024年全球生物芯片市场总值将上升至258亿美元,生物芯片产业在我国已经形成了以北京、上海两个国家工程研究中心为龙头,多地发展的局面。

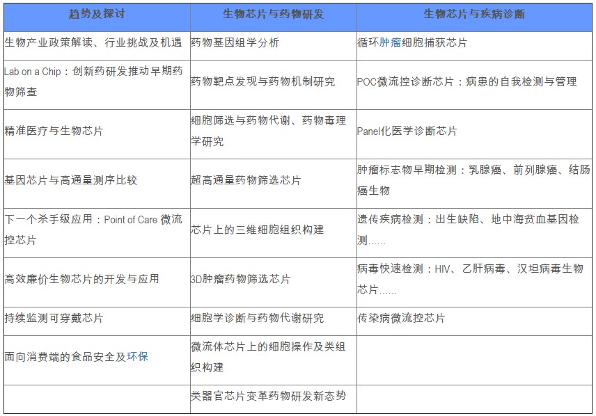
为促进国内生物芯片产业的发展,推进学研产的项目转化,本次2016微纳流体技术与生物芯片发展论坛将邀请行业内领先的企业和专家探讨全球生物芯片的发展态势和国内外的产业政策环境,聚焦在药物研发和医疗诊断两大领域的创新应用和产业成果,全面展示该领域发展的良好态势,同时展示来自高校科研院所的新技术、新成果,推动学研产的交流与合作

1.jpg

召开时间:2016.12.01-02   

大会语言:中文

会议地点:中国·上海通茂大酒店

会议网址:http://www.huodongjia.com/event-703026960.html


论坛日程

2.jpg

论坛嘉宾

3.JPG

会议赞助,请致电:028-6976 1252   联系人:活动家

注册参会网址:http://www.huodongjia.com/event-703026960.html


更多医疗医学尽在活动家,微信公众号:veservice

2016首届国际现代中医药大会   南京 2016-11-16

2016第二届中国生命科技产业论坛   北京 2016-12-03

2016第一届·国际药品微生物检验控制高峰论坛   杭州 2016-11-15

欢迎使用活动家APP查询报名会议(请于各大应用市场搜索:活动家)



会议日程

会议日期

2016年12月01日 -12月02日

联系我们

  • 028-6976 1252
扫一扫关注公众号

医脉通医学会议