2019年01月25日-01月27日
北京
第十二期基于TCGA及SEER等癌症公共数据库
的信息挖掘和科研设计(实操篇)
各事业单位:
以往的TCGA课程往往侧重于R语言程序的讲解,不少学员反应难以掌握。本课程立足应用和实战,宗旨是“临床医生听得懂、学得会,科研人员亦有收获”。本课程将从临床应用视角介绍癌症公共数据库TCGA、SEER的基本情况、数据库结构、数据获取方式及基本统计方法等,深度解析近年讲课人发表的基于TCGA和SEER数据挖掘的经典案例,重点对癌症公共数据库的数据挖掘和课题设计进行讨论,最后也将探讨在此基础上的基金申请、SCI论文撰写策略。
一、时间地点:
2019年 1月25日--1月27日
北京站 (北京冠京饭店)
二、学习目标:
本次培训提供了一次系统掌握TCGA和SEER等癌症公共数据库数据结构、挖掘方法及分析流程的机会,目的在于助力有志于利用这些公共数据库的临床医生以及转化研究的科研人员,帮助研究者去更好地挖掘利用这些免费的公共数据。
本次培训不侧重于深入的生物信息学分析讲授,拟解决的问题包括:
1、如何基于TCGA及SEER等癌症公共数据库设计课题;
2、TCGA及SEER数据库的数据下载;
3、获取数据后如何分析;
4、如何在此基础上撰写SCI论文及申请科研基金。
三、主讲专家:
本次主讲老师是来自国内知名三甲医院肿瘤专业的临床医生和科研工作者,有着丰富的临床和转化研究经验。以一作和通讯作者发表SCI论文26篇,10分以上论文4篇,累计影响因子176。其中成功用TCGA、SEER数据库发表十几篇SCI,平均影响因子4.6分一篇。目前主持国家自然科学基金面上项目及多项省部级人才项目,担任一本SCI杂志的Section editor,以及多本影响因子5分以上SCI杂志审稿人。
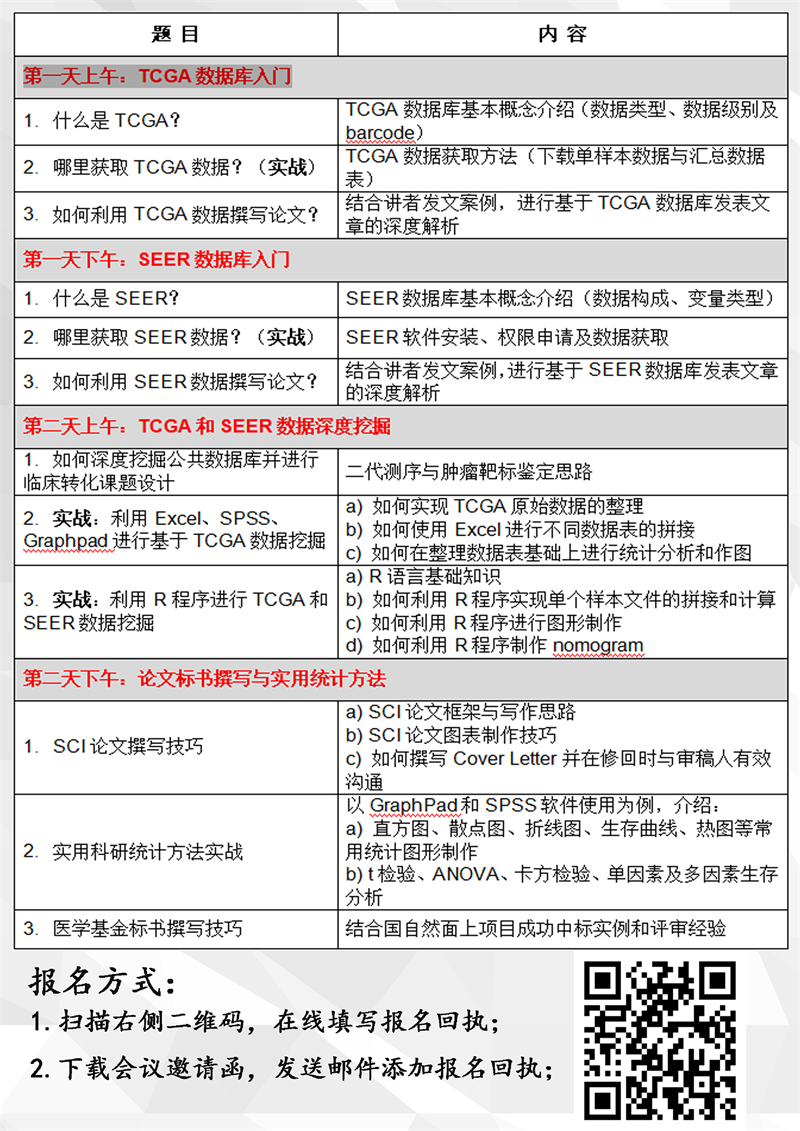
四、课程安排:

五、注册费用:
费用:3000元(报名费、注册费、资料费、会议费、午餐费等)食宿可统一安排,费用自理。 注:2019年1月15前报名并缴费人员每人优惠200元!
六、联系我们:
许老师 132-9830-1399(同微信)
会议日期
医脉通医学会议