医脉通首页
软件中心
频道导航
资讯
病例
专题
圈子
指南
期刊文献
诊疗知识库
e信使
e脉播
e调研
会议
医生工具
互助区
登录
注册
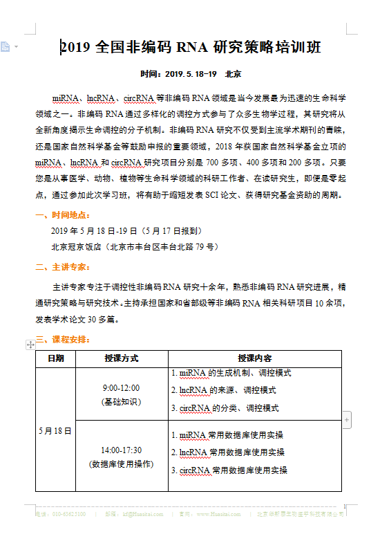
2019全国非编码RNA研究策略培训班
2019年05月18日-05月19日
北京
关注
会议简介
2019全国非编码RNA研究策略培训班
2019-05-18 00:00:00
北京
会议简介
会议日程
会议日期
2019年05月18日 -05月19日
联系我们
章老师
13121195178
huasitai2014@163.com
北京市丰台区菜户营58号
扫一扫关注公众号
医脉通医学会议